湛江
湛江

湛江
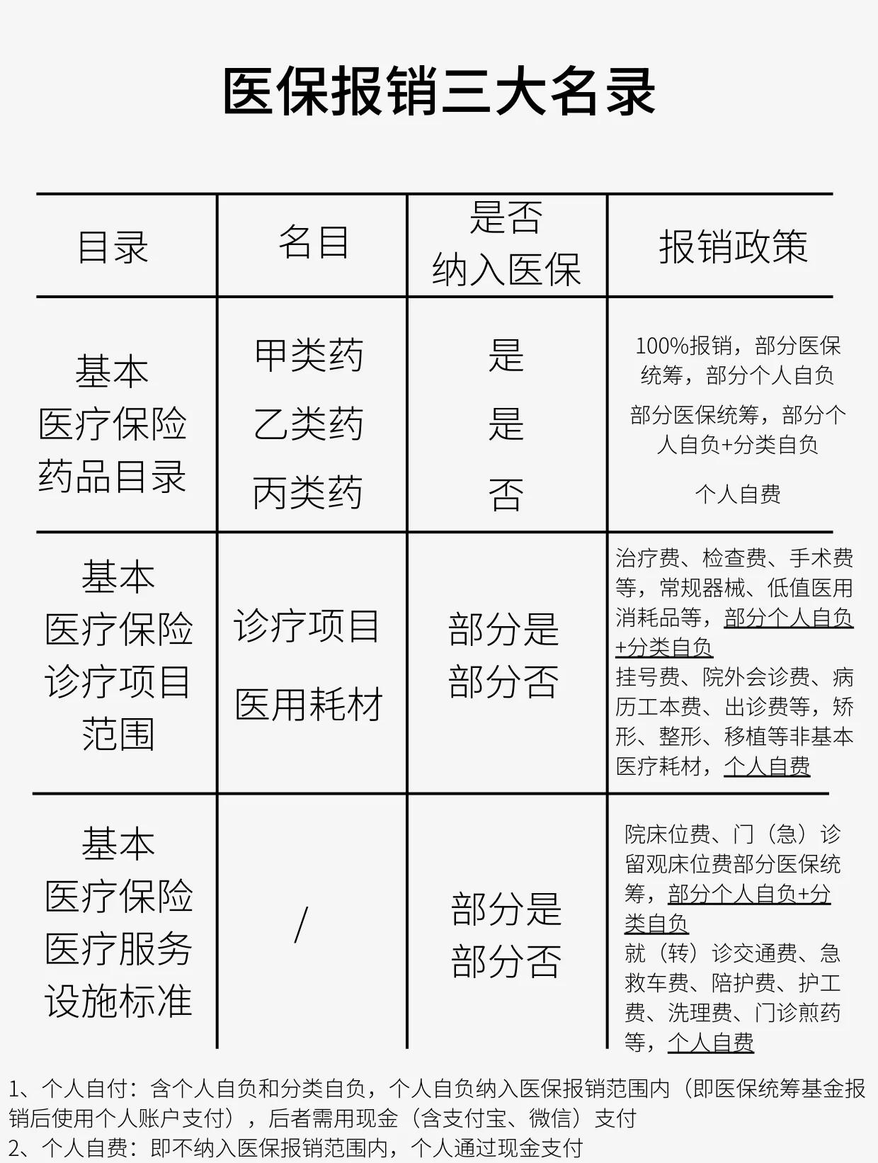
医保报销是怎么报销的甲乙丙

湛江
湛江
湛江
医保报销是怎么报销的能报销多少
湛江
湛江
湛江
湛江
湛江

湛江

湛江
湛江
湛江
湛江
湛江
湛江
1、医保卡补办通常可以在以下几个地方进行办理1医保中心或服务点 参保人可以携带本人有效证件身份证户口簿等到邻近的市区县医保中心或服务点办理书面报失手续,并在确认挂失操作成功后,申请补卡换卡区县医保中心...
为进一步规范医疗机构收费行为,减轻人民群众就医用药负担,近日,市价格监督检查局对全市11家公立医疗机构、1家中心血站、6家非公立医疗机构、6家药品零售网点开展了医疗卫生服务价格专项检查。 执...
医疗保险是一项社会基本福利,我们大部分人都有。 但医保账户的很多细节,你未必知道。 1.为什么医保账户每年都会多出一笔钱? 细心的人可能会发现,每年年初,我们的医保账户都会多出一笔钱,这是社...
河北省鸡泽县小寨中心校违纪违法事实:一.按国家规定,小学一二年级不得收取课辅费,而小寨中心校所属小学每名学生却收了四十九元并强制收取一至六年级保险费每生四十元。二.违法套取去年国家冬季取暖资金并先...
1.宝丰贷 微信上推出的又一款贷款产品,直接关注无需下载APP。 申请人群:有身份证,手机号使用三个月以上。 贷款金额:500-20000元之间 贷款利息:日利率万分之三。 审核到账时间...
大部分人都是用医保卡来看病买药,其实医保卡的作用可不止这些,医保卡不仅可以当身份证用,在一些城市,医保卡还可以用来健身。 医保卡又增加了一些新用途,赶紧看看,说不定你会用上。 一提到社保,很...